PICnick
minden, ami elektronika, de legfőképp mikrovezérlő

Oldalmenü

Kezdőlap

Mikrovezérlők főoldal

Mikrovezérlők története

PIC leírások

MPLAB

Próbapanel

ICD2

Mintaprogramok


Hasznos linkek

plc.mechatronika.hu
www.microchip.com

www.chipcad.hu

 

Idézetek

"Nem a rendkívüli éleslátás teszi naggyá az államférfit, hanem a jelleme."

Voltaire

 

"A kérdés, ami néha elbizonytalanít: én vagyok őrült, vagy mindenki más?"

Einstein

 

"Nem vagyok én olyan okos, csak többet foglalkozom a problémákkal."

Einstein

 

Nem érti ezt az a sok ember,
Mi áradt itt meg, mint a tenger?
Miért remegtek világrendek?
Egy nép kiáltott. Aztán csend lett.
De most sokan kérdik: mi történt?
Ki tett itt csontból, húsból törvényt?
És kérdik, egyre többen kérdik,
Hebegve, mert végképp nem értik -
Ők, akik örökségbe kapták -:
Ilyen nagy dolog a Szabadság?

Márai Sándor


Égető

Az égető szerepe

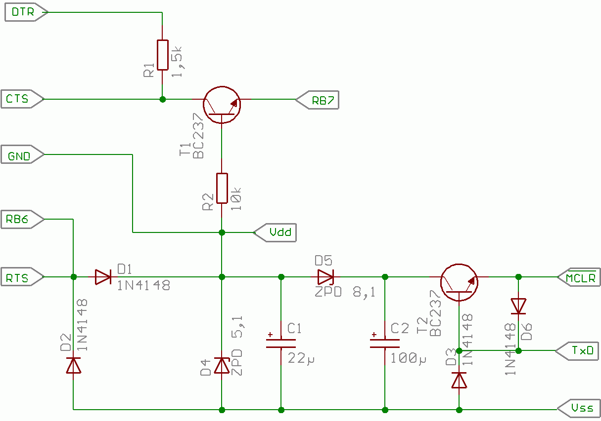
Az elkészült programokat valamilyen módon el kell juttatni a mikrovezérlő memóriájába. Ehhez szükség van egy szoftverre és egy hardverre. Az itt ismertetett eszközök ezt a feladatot végzik el.
Az MPLAB ugyan tartalmazza az égető programot, de a hardvert meg kell venni, aminek magas az ára. Az interneten fellelhető egy nagyon jól használható program (Bojan Dobaj munkája) az égetéshez. Ez nagyon sokféle PIC programozására alkalmas (8-tól a 40 lábúig). A hozzátartozó hardver is viszonylag egyszerű, amelynek a nyomtatott áramkörét a kapcsolási rajz alapján elkészítettem. A legdrágább elemet, a 40 lábú keskenyített karos IC foglalatot is "kispóroltam"  a kapcsolásból oly módon, hogy 3 sorba raktam fel a foglalat lábait.

A másik nagyon jól használható program az IC-Prog névre hallgat, és ez is teljesen ingyenes! Ez a program is működik az előbb ismertetett égetővel megfelelő konfigurálás után.

Az IC-Pog-hoz használhatunk egy egyszerű soros égetőt is, ami nem igényel külön tápfeszültséget, természetesen ez sokkal lassabb, mint a párhuzamos égető. Használatához az IC-Prog-ban a  JDM Programmer  hardvert kell kiválasztani!


Letöltések: égető
PICALL kapcsolási rajz
PICALL alkatrészjegyzék
PICALL beültetés
PICALL nyákterv
PICALL program
IC-PROG új!!!
IC-PROG NT/2000/XP

IC-PROG magyar nyelvű súgó

JDM kapcsolási rajz
Linkek:
www.picallw.com
www.ic-prog.com